Sensitive Assay Design For Detection Of Anti Drug Antibodies To Biotherapeutics That Lack An Immunoglobulin Fc Domain Scientific Reports
Development of Pharmacokinetic (PK) Assays for Detecting Biosimilars Targeting TNFa Using AlphaLISA Introduction Biotherapeutic proteins, such as monoclonal antibodies, have proven to be highly effective as drugs Antibodies against these drugs (antidrug antibodies) can be utilized in assays to detect the drugs in patient samplesThe enzyme linked immunosorbent assay (ELISA) is a powerful method for detecting and quantifying a specific protein in a complex mixture Originally described by Engvall and Perlmann (1971), the method enables analysis of protein samples immobilized in microplate wells using specific antibodies ELISAs are typically performed in 96well or 384
Pk assay elisa
Pk assay elisa-Excellent PK Testing Studies, PK Assay Sample Analysis, And SAD MAD Pharmacokinetics Study Services For Your Drug And Metabolite Bioanalysis sales@nebiolabcom Email Your Inquiry (3) 361 3780 Speak to Our Scientists The Rituximab ELISA kit is designed to quantify/measure the Rituximab with high specificity and sensitivity in biological matrices Assay Principle DeQuanto TM Rituximab (Mabthera) PK ELISA kit is a sandwich immunoassay
Parallelism Experiments To Evaluate Matrix Effects Selectivity And Sensitivity In Ligand Binding Assay Method Development Pros And Cons Bioanalysis
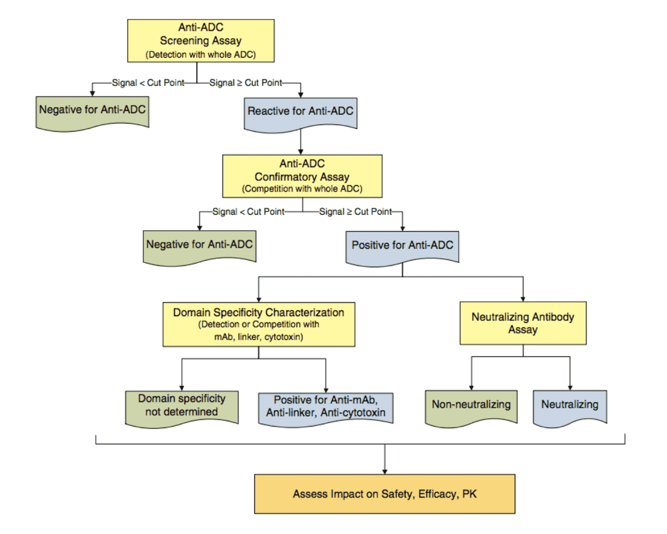
Screening assay („bridging", direct or competitive ELISA, cytokine profile) Confirmation assay (determination of specificity) Characterization assay (class/isotypes of antibodies, neutralizing yes/no) If the pharmacokinetics (PK) of the active ingredients are also available, possible changes in the PK may be correlated with the effects K is the same size as the 100 test size of ab432 Pyruvate kinase (PK, EC ) is an enzyme involved in glycolysis It catalyzes the transfer of a phosphate group from phosphoenolpyruvate (PEP) to ADP, yielding one molecule of pyruvate and one molecule of ATP Lack of pyruvate kinase will slow down the process of glycolysis whichThis method provides a procedure for carrying out a PK ELISA with AntiCetuximab Antibodies HC (capture antibody) and HC28P (detection antibody), and using cetuximab for the standard curve AntiCetuximab Antibody HC is an inhibitory antibody
Or ADA on the PK assay need to be considered in the design of the sampling strategy by looking for active or total drug Chirmule et al, AAPS J 14(2), (12) Ø The success of the PK–PD modeling effort depends on close communication between the PK–PD bioanalytical and clinical scientists The PK–PD model is In order to aid in the selection of a goto or default LBA platform for PK assays, an evaluation of different technologies (ELISA, MSD, Gyros and AlphaLISA) was conducted For direct comparison between bioanalytical technologies, a generic (Fcspecific) quantitative assay for the measurement of total levels of a control human IgG 1 monoclonalAssays) and PK assays tolerance to the presence of drug in test samples than ELISA and other platforms The assay does not require any speciesspecific reagents and is thus independent of species and isotype allowing the same assay format to be
Pk assay elisaのギャラリー
各画像をクリックすると、ダウンロードまたは拡大表示できます
Adc Immunogenicity Analysis Creative Biolabs | ![]() Adc Immunogenicity Analysis Creative Biolabs | ![]() Adc Immunogenicity Analysis Creative Biolabs |
![]() Adc Immunogenicity Analysis Creative Biolabs | ![]() Adc Immunogenicity Analysis Creative Biolabs | ![]() Adc Immunogenicity Analysis Creative Biolabs |
![]() Adc Immunogenicity Analysis Creative Biolabs | ![]() Adc Immunogenicity Analysis Creative Biolabs | ![]() Adc Immunogenicity Analysis Creative Biolabs |
Adc Immunogenicity Analysis Creative Biolabs | ![]() Adc Immunogenicity Analysis Creative Biolabs | ![]() Adc Immunogenicity Analysis Creative Biolabs |
![]() Adc Immunogenicity Analysis Creative Biolabs | ![]() Adc Immunogenicity Analysis Creative Biolabs | Adc Immunogenicity Analysis Creative Biolabs |
![]() Adc Immunogenicity Analysis Creative Biolabs | ![]() Adc Immunogenicity Analysis Creative Biolabs | ![]() Adc Immunogenicity Analysis Creative Biolabs |
![]() Adc Immunogenicity Analysis Creative Biolabs | ![]() Adc Immunogenicity Analysis Creative Biolabs | ![]() Adc Immunogenicity Analysis Creative Biolabs |
![]() Adc Immunogenicity Analysis Creative Biolabs | Adc Immunogenicity Analysis Creative Biolabs | ![]() Adc Immunogenicity Analysis Creative Biolabs |
![]() Adc Immunogenicity Analysis Creative Biolabs | ![]() Adc Immunogenicity Analysis Creative Biolabs | ![]() Adc Immunogenicity Analysis Creative Biolabs |
![]() Adc Immunogenicity Analysis Creative Biolabs | ![]() Adc Immunogenicity Analysis Creative Biolabs | ![]() Adc Immunogenicity Analysis Creative Biolabs |
![]() Adc Immunogenicity Analysis Creative Biolabs | ![]() Adc Immunogenicity Analysis Creative Biolabs | ![]() Adc Immunogenicity Analysis Creative Biolabs |
Adc Immunogenicity Analysis Creative Biolabs | ![]() Adc Immunogenicity Analysis Creative Biolabs | ![]() Adc Immunogenicity Analysis Creative Biolabs |
![]() Adc Immunogenicity Analysis Creative Biolabs | ![]() Adc Immunogenicity Analysis Creative Biolabs | ![]() Adc Immunogenicity Analysis Creative Biolabs |
Adc Immunogenicity Analysis Creative Biolabs | ![]() Adc Immunogenicity Analysis Creative Biolabs | ![]() Adc Immunogenicity Analysis Creative Biolabs |
![]() Adc Immunogenicity Analysis Creative Biolabs | ![]() Adc Immunogenicity Analysis Creative Biolabs | ![]() Adc Immunogenicity Analysis Creative Biolabs |
![]() Adc Immunogenicity Analysis Creative Biolabs | Adc Immunogenicity Analysis Creative Biolabs | ![]() Adc Immunogenicity Analysis Creative Biolabs |
![]() Adc Immunogenicity Analysis Creative Biolabs | ![]() Adc Immunogenicity Analysis Creative Biolabs | ![]() Adc Immunogenicity Analysis Creative Biolabs |
![]() Adc Immunogenicity Analysis Creative Biolabs | ![]() Adc Immunogenicity Analysis Creative Biolabs | ![]() Adc Immunogenicity Analysis Creative Biolabs |
![]() Adc Immunogenicity Analysis Creative Biolabs | ![]() Adc Immunogenicity Analysis Creative Biolabs | ![]() Adc Immunogenicity Analysis Creative Biolabs |
![]() Adc Immunogenicity Analysis Creative Biolabs | ![]() Adc Immunogenicity Analysis Creative Biolabs | ![]() Adc Immunogenicity Analysis Creative Biolabs |
![]() Adc Immunogenicity Analysis Creative Biolabs | ![]() Adc Immunogenicity Analysis Creative Biolabs | ![]() Adc Immunogenicity Analysis Creative Biolabs |
![]() Adc Immunogenicity Analysis Creative Biolabs | Adc Immunogenicity Analysis Creative Biolabs | ![]() Adc Immunogenicity Analysis Creative Biolabs |
![]() Adc Immunogenicity Analysis Creative Biolabs | ![]() Adc Immunogenicity Analysis Creative Biolabs | ![]() Adc Immunogenicity Analysis Creative Biolabs |
Adc Immunogenicity Analysis Creative Biolabs | Adc Immunogenicity Analysis Creative Biolabs | Adc Immunogenicity Analysis Creative Biolabs |
![]() Adc Immunogenicity Analysis Creative Biolabs | ![]() Adc Immunogenicity Analysis Creative Biolabs | ![]() Adc Immunogenicity Analysis Creative Biolabs |
![]() Adc Immunogenicity Analysis Creative Biolabs | ![]() Adc Immunogenicity Analysis Creative Biolabs | ![]() Adc Immunogenicity Analysis Creative Biolabs |
Adc Immunogenicity Analysis Creative Biolabs | ![]() Adc Immunogenicity Analysis Creative Biolabs | ![]() Adc Immunogenicity Analysis Creative Biolabs |
![]() Adc Immunogenicity Analysis Creative Biolabs | ![]() Adc Immunogenicity Analysis Creative Biolabs | ![]() Adc Immunogenicity Analysis Creative Biolabs |
![]() Adc Immunogenicity Analysis Creative Biolabs | ![]() Adc Immunogenicity Analysis Creative Biolabs | ![]() Adc Immunogenicity Analysis Creative Biolabs |
![]() Adc Immunogenicity Analysis Creative Biolabs | ![]() Adc Immunogenicity Analysis Creative Biolabs | ![]() Adc Immunogenicity Analysis Creative Biolabs |
![]() Adc Immunogenicity Analysis Creative Biolabs | ![]() Adc Immunogenicity Analysis Creative Biolabs | ![]() Adc Immunogenicity Analysis Creative Biolabs |
![]() Adc Immunogenicity Analysis Creative Biolabs | ![]() Adc Immunogenicity Analysis Creative Biolabs | ![]() Adc Immunogenicity Analysis Creative Biolabs |
Adc Immunogenicity Analysis Creative Biolabs | ![]() Adc Immunogenicity Analysis Creative Biolabs | Adc Immunogenicity Analysis Creative Biolabs |
![]() Adc Immunogenicity Analysis Creative Biolabs | ![]() Adc Immunogenicity Analysis Creative Biolabs | ![]() Adc Immunogenicity Analysis Creative Biolabs |
![]() Adc Immunogenicity Analysis Creative Biolabs | ![]() Adc Immunogenicity Analysis Creative Biolabs |
The classic technology of ELISA has many years of development history There are many types of methods Competitive ELISA technology is one of the basic types Like sandwich ELISA technology, it is also applied to drug PK analysis and research;Human Prekallikrein ELISA Kit is a high quality ELISA Kit for research Human Prekallikrein ELISA Kit from Assay Genie
Incoming Term: pk assay elisa,



























































































0 件のコメント:
コメントを投稿